REMPLACEMENT COURROIE DE DISTRIBUTION SUR 500 GS ROTAX
Sujet
61 ans5454 messages 99 images
Posté le 14-05-2012, à 22:38
Sujet
Bonjour,
Je m'apprête à remplacer ma courroie de distribution.
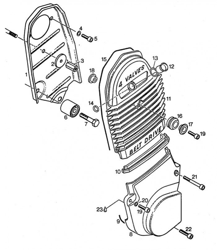
Démontage du carter :

Remplacement courroie de distribution sur 500 GS Rotax


Ce montage est différent de celui décrit dans la RMT :

Remplacement courroie de distribution sur 500 GS Rotax


Quelqu'un a-t-il les préconisations de réglage de tension pour ce montage ?
Autre question : sur la photo suivante, vous pouvez voir que la courroie déborde du galet avant. Est-ce normal ?

Remplacement courroie de distribution sur 500 GS Rotax


Merci pour vos conseils avisés.
Philippe

Moto(s) : 175 PE / 240 KTM GS 86 / DRZ 400 / DL 650 V-STROM / 500 KTM GS ROTAX
64 ans96659665 messages 19601960 images
Modérateur
Posté le 15-05-2012, à 21:05
Effectivement, ça parait anormal que le galet ne reprenne pas toute la courroie. Il faudrait contrôler son positionnement.

Le montage, en dessin, est bizarre. Ce n'est pas mécanique que de prendre appui, avec un galet lisse, sur les dents de la courroie. Peut-être est ce une erreur du dessinateur.

Sur différentes listes de pièces, on retrouve ton montage, quelles soient KTM ou Aprilia (Pegaso).
Liste de pièces KTM:
Remplacement courroie de distribution sur 500 GS Rotax


Liste Aprilia (Pegaso)
Remplacement courroie de distribution sur 500 GS Rotax


Remplacement courroie de distribution sur 500 GS Rotax

=============================================
Pourquoi faire simple quand on peut faire compliqué!!       
              (Maximes Shadoks)                           😉                                                                 
=============================================
61 ans5454 messages 99 images
Posté le 15-05-2012, à 21:31
Merci pour la réponse et les schémas.
Cà me semble plus mécanique en effet et conforme à mon montage.
Je vais démonter ce galet avant. Il semble monté sur un roulement.
J'aimerai bien corriger cet alignement avant de faire le changement de courroie.
Salut KTMiste.
Philippe

Moto(s) : 175 PE / 240 KTM GS 86 / DRZ 400 / DL 650 V-STROM / 500 KTM GS ROTAX
152152 messages
Posté le 15-05-2012, à 23:51
Bonsoir,

Il y a bien les deux montages chez Rotax, est ce que KTM à eu les deux je ne sais pas, mais l'Aprilia 600 ETX/Touareg/Pégaso 600 ainsi que le 348 ont le second montage qui est peut être l'évolution du premier modèle.

je pense que tu dois  avoir un ensemble Aprilia de monter , mais le non alignement de la courroie par rapport au galet est anormal, ils manquent peut être des rondelles de calage (galets, poulie), peut être qu'il y a eu une modification de faite avec un mixte des deux modéle pas compatible dans les alignement, déport different de la poulie du haut ou bas, apparament tu as la poulie du haut qui est celui de l'Aprilia.

Montage KTM

Remplacement courroie de distribution sur 500 GS Rotax



Le reglage de la courroie chez Aprilia qui est ton montage .


Remplacement courroie de distribution sur 500 GS Rotax


Remplacement courroie de distribution sur 500 GS Rotax


@+
64 ans96659665 messages 19601960 images
Modérateur
Posté le 16-05-2012, à 00:35
Comme quoi, on peut pas avoir la mémoire de tout.  😳

Je l'ai pourtant ouvert un paquet de fois. 🤬 mais j'ai aucun souvenir du montage. 🤔 

Mon 560 avait bien le montage KTM.  😳

Remplacement courroie de distribution sur 500 GS Rotax

=============================================
Pourquoi faire simple quand on peut faire compliqué!!       
              (Maximes Shadoks)                           😉                                                                 
=============================================
61 ans5454 messages 99 images
Posté le 16-05-2012, à 04:32
Merci pour les infos. J'y vois plus clair.
L'hypothèse d'une poulie d'arbre à cames trop large ou déportée est possible car il y a des traces de frottements sur le carter.
Pas très rassurant tout çà ! J'ai bien fait de regarder avant d'utiliser la moto.
Je voulais me contenter d'un échange + tension de la courroie.
Je suis parti pour tout démonter et remettre tout çà "en ligne".

Moto(s) : 175 PE / 240 KTM GS 86 / DRZ 400 / DL 650 V-STROM / 500 KTM GS ROTAX
61 ans5454 messages 99 images
Posté le 17-05-2012, à 21:52
Bonjour,
Quelques nouvelles de ce galet. J'ai démonté, mis 2 rondelles à l'arrière pour écarter le galet.
Puis remontage avec frein filet.
La courroie plaque maintenant entièrement sur le galet. Elle arrrive juste au bord.
Il faut maintenant que je refasse le joint torique du carter qui est un peu fatigué.
Je pense acheter du joint au mètre et le couper à la bonne longueur.
A+

Moto(s) : 175 PE / 240 KTM GS 86 / DRZ 400 / DL 650 V-STROM / 500 KTM GS ROTAX
Ce sujet ne contient pas encore de vidéo
40 connectés : 1 membres : Thierry Adeline, 39 invités et 12 Robots d'exploration.
KTMaddict.fr
40 connectés : 1 membres : Thierry Adeline, 39 invités et 12 Robots d'exploration.
40 connectés : 1 membres : Thierry Adeline, 39 invités et 12 Robots d'exploration.